Тут содержится важная информация, необходимая для правильной и безопасной эксплуатации трансляционного микшер-усилителя РУШ 5М и трансляционного устройства ТУ 201.
Пожалуйста, внимательно прочитайте это описание/руководство для ознакомления с нюансами эксплуатации и уникальными особенностями данных устройств. Производитель оставляет за собой право на изменения функций или параметров без предварительного уведомления.
Трансляционные микшеры-усилители РУШ 5М/ТУ 201 – несложное оборудование. Здесь нет всевозможных красивостей, но они отличаются мощностью, качеством звука, эффективным сведением звуковых сигналов, наличием большого количества разъемов и отличным пакетом эффектов. Здесь есть все, что должно быть в профессиональных системах. Кроме того, эти микшеры-усилители портативны, имеют удобно расположенные органы управления и коммутации. Они имеют встроенный компрессор-лимитер, защищающий от перегрузки по входам.
Трансляционный микшер-усилитель РУШ 5М (ТУ 6573-100-07529494-99-02) и его аналог — трансляционное устройство ТУ 201 (ДЛЭ3.465332.201.00 ТУ) осуществляют усиление сигналов по напряжению и мощности от различных источников (микрофон, компьютер, источник программ РУШ 650И и т.п.) с уровнями по ГОСТ 24838-80, адресацию усиленных сигналов напряжением 30/100/120 В и мощностью до 200 Вт в четыре коммутируемые трансляционные линии (шлейфа), а также передачу по всем линиям приоритетной экстренной информации.
Усилитель мощности трансляционного микшер-усилителя РУШ 5М и его аналога — трансляционного устройства ТУ 201 (далее по тексту РУШ 5М/ТУ 201 работает в классе D. Применение современной элементной базы производства IRF позволило получить отличные эксплуатационные характеристики1 и высокий коэффициент полезного действия.
Основное отличие всей серии ТР РУ: надежность, бюджетная стоимость, уменьшенное энергопотребление, отсутствие «электронных закладок» при сохранении трехлетнего бесплатного гарантийного обслуживания и сроке службы до 10 лет.
Важные инструкции по безопасности. Прочитайте всё описание и следуйте всем его инструкциям. Краткое изложение руководства пользователяРУШ 5М/ТУ 201 в документе «Быстрый старт«.
Примите во внимание все предосторожности. Используйте только приспособления/аксессуары указанные производителем.
Трансляционный микшер-усилитель РУШ 5М и трансляционное устройство ТУ 201 разработаны в качестве основного звена (базы) для организации «локального» проводного вещания по «традиционной двухпроводной» технологии проводного вещания и организации каналов перевода речи проводного варианта оборудования для синхронного перевода речи и предназначены для организации однопрограммного проводного вещания и речевого оповещения о «ЧС техногенного, природного и антитеррористического характера» на локальных объектах.
Трансляционный микшер-усилитель РУШ 5М и трансляционное устройство ТУ 201 могут быть использованы в качестве автономного высококачественного однопрограммного радиотрансляционного узла. РУШ 5М и ТУ 201 позволяют подключить одновременно до 800 однопрограммных абонентских устройств (приёмников проводного вещания типа «Зенит-305» или аналогичные) и до 180 абонентских устройств оповещения (типа 1ГРН 300 или ОР 350).
По условиям эксплуатации РУШ 5М/ТУ 201 соответствуют исполнению УХЛ категории 4.2 ГОСТ 15150-69.
РУШ 5М/ТУ 201 соответствует требованиям по электромагнитной совместимости
(ЭМС) директивы 89/336/EEC, дополнениям 92/31/EEC и 93/68/EEC и требованиям
директивы по низким напряжениям 73/23/EEC и дополнению 93/68/EEC.
Стандартные приложения: ЭМС Излучение EN55103-1, E3
ЭМС Устойчивость EN55103-2, E3
Электрическая безопасность EN60065, Класс I
Декларация соответствия РУШ 5М — № POOC RU.ME96.D00037. Декларация соответствия для ТУ 201 — № POOC RU.ME96.D00074.
Теоретически трансляционные усилители должны обеспечивать заданный уровень звукового давления при минимальной неравномерности рабочего частотного диапазона, вносить минимум разного рода искажений в оригинальное звучание и обладать высокой надежностью в сочетании с простотой установки и настройки (желательно автоматизированной).
А практически — всё звучит очень по-разному, особенно в разных условиях. В результате мы часто вынуждены слушать плохой звук, а инвесторы — оплачивать ошибки изготовителей, из года в год тиражирующих просчеты в конструкции или выборе комплектующих…
См. далее информацию по адресу: http://www.ksys.ru/faq/010.html.
Несколько важных преимуществ, плавно вытекающих из технологической концепции — метода ШИМ:
Во-первых, очень привлекателен собственно высокий к.п.д. усилителей класса D. Для сравнения: к.п.д. аналоговых усилители класса AВ, которые пока преобладают в системах звукоусиления, ограничен в лучшем случае 78%, остальное уходит буквально «в воздух» — выделяется в виде тепла. А если в стойке находятся усилители общей мощностью 1 000- 2 000 Вт?
Во-вторых, усилители класса D одинаково хорошо справляются с любой нагрузкой — хоть на 2, хоть на 4, хоть на 120 Ом… Оно и понятно — обратная связь в каскаде класса D требуется только по постоянному току — для поддержания симметрии импульсов при нулевом входном сигнале.
Третий очевидный плюс — энергопотребление и чувствительность к напряжению питания. Аналоговые усилители при падении последнего до 200 Вольт теряют 70% мощности и «захлёбываются». А цифровым — всё равно, в целом они потребляют энергии на 50% меньше большинства современных аналоговых моделей и устойчиво отрабатывают заявленные характеристики при диапазоне напряжений от 95 до 265 Вольт.
В-четвёртых — габариты. У аналоговых усилителей они тем больше, чем больше мощность. Среди персонала прокатных компаний, эксплуатирующих усилители класса D, радуются не только менеджеры, но и грузчики: 100 кВт «цифровой» мощности весит раз в пять меньше, чем «аналоговой» (примерно 150 кг против 800). Соответственно, меньше эксплуатационные расходы на транспортировку, складирование т. д.
Пятый плюс — давно и хорошо отработанные методы обработки цифрового сигнала позволяют перенести «в цифру» (и пропорционально уменьшить расходы на покупку дополнительных устройств) такие традиционно аппаратные функции, как частотную коррекцию (эквалайзер) и разделение (кроссовер), а также коррекцию возможных искажений, вызванных работой ключевого каскада класса D.
И ещё одно. Слухи, что цифровые усилители звучат хуже аналоговых, сильно устарели. Звучали — но раньше. В «младенчестве» и транзисторные, и ламповые усилители не блистали качеством. А сегодня цифровое усиление «в самом соку», характеристики серийных моделей устойчивы, сервис налажен. Ведь технологии не стоят на месте, чего можно искренне пожелать и потенциальным покупателям систем звукоусиления.
Аудио сигналы и стыки на входе и выходе микшер-усилителя серии РУШ отвечают требованиям международных стандартов МЭК, МСЭ-Р (МККР) и ЕСВ, предъявляемых к звуковым трактам. Это позволяет совместное использование микшер-усилителей серии РУШ и любого серийного отечественного и импортного оборудования.
Микшер-усилитель может быть доработан для работы по схеме «ведущий-ведомый» с целью «наращивания» выходной мощности.
Будьте осторожны!
В РУШ 5М/ТУ 201 опасное для жизни напряжение 220 В. Во избежание несчастных случаев категорически запрещается эксплуатировать прибор со снятыми крышками и без заземления.
Следите за сохранностью внешних соединительных кабелей.
Оберегайте РУШ 5М/ТУ 201 от механических ударов.
Не размещайте РУШ 5М/ТУ 201 вблизи труб, батарей.
Не применяйте самодельные предохранители.
Не снимайте верхнюю и нижнюю крышки РУШ 5М/ТУ 201 – это может повлечь поражение опасным для жизни напряжением. Обслуживаемых элементов под крышками нет, и вскрытие прибора может привести к потере гарантии
Технические характеристики и конструкция могут изменяться без предварительного уведомления вследствие постоянного внесения усовершенствований.
РУШ 5М и ТУ 201 совместимы с любым звукотехническим оборудованием, как отечественным, так и импортным.
РУШ 5М и ТУ 201 соответствуют требованиям ТУ 6573-100-07529494-99-02 и ДЛЭ3.465332.201.00 ТУ соответственно и комплекту конструкторской документации ДЛЭ3.465332.201.00.
Основные технические характеристики:
РУШ 5М/ТУ 2012 имеет три микшируемых входа с раздельными регуляторами уровня сигнала 1, 2 и 3, регуляторы тембра низких и высоких частот, регулятор выходного уровня, четыре тумблера включения четырёх выходных линий, переключатель выходного напряжения 100/120 В.
В РУШ 5М/ТУ 201 имеется возможность подачи звукового сигнала «гонг».
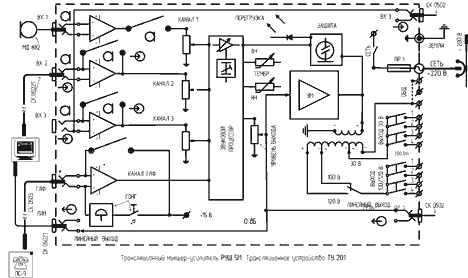
Рис. 1. РУШ 5М/ТУ 201. Структурная схема. Для увеличения — нажмите на рисунок.
Микрофонный вход 1 имеет выключатель и «приоритет» над входами 2, 3, то есть с появлением сигнала на входе 1 автоматически ослабляются сигналы входов 2, 3. Входы 2, 3 — универсальные: переключатели рядом с разъёмами изменяют чувствительность входа, в нижнем положении — микрофон, в верхнем — линия.
Разъёмы «Линейный выход» и «Вход 3» в трансляционном устройстве ТУ 201 продублированы на задней панели.
В целях повышения помехоустойчивости микрофонные входы 1, 2, 3 и вход «ТЛФ» построены по электронно-симметричной схеме и сигнал должен подаваться через разъём JACK-STEREO. В отдельных случаях микрофон можно подключать несимметрично (разъём JACK-MONO).
Линейные источники сигнала следует включать несимметрично (разъём JACK-MONO). Сигнал музыкального гонга имеет «приоритет» над всеми входами кроме «ТЛФ».
Вход «ТЛФ» подключен непосредственно к усилителю, имеет «приоритет» над всеми (1, 2, 3) входами и служит для передачи экстренных сообщений (возможна передача сообщений по телефонной линии). На этот вход рекомендуется подключать сигнал от трансляционного устройства подачи школьных звонков ТУ 018.
В усилителе предусмотрена возможность подключения пульта связи типа ПС-9: кабелем СК 05-02 можно соединить вход «ТЛФ» усилителя с ТЛФ-розеткой, перевести переключатель «ТЛФ» в верхнее положение - ВКЛ (при этом подается напряжение +15 В по ТЛФ-линии для фантомного питания пульта ПС-9.
При передаче сообщения по телефону необходимо:
Линейный выход обеспечивает возможность записи и каскадного включения (для увеличения выходной мощности кратно), что дает увеличение мощности и количества зон вещания. Для этого необходимо линейный выход первого усилителя соединить с одним из линейных входов — второго усилителя, далее линейный выход второго соединить с линейным входом третьего усилителя и т.д. При этом первый усилитель будет «ведущим» (его программа будет раздаваться всем) — остальные «ведомыми».

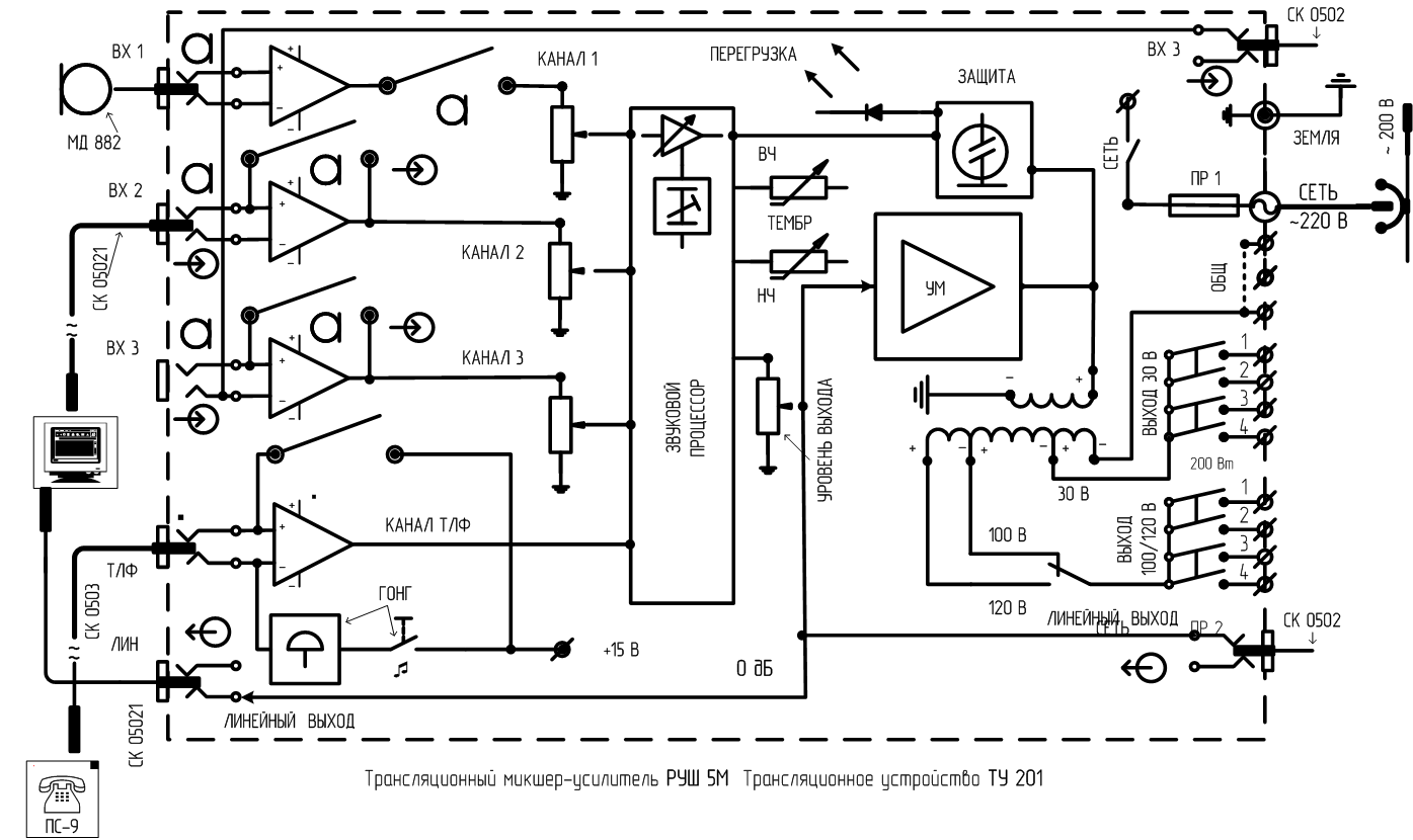
Рис. 2. Трансляционный микшер-усилитель РУШ 5М. Трансляционное устройство ТУ 201.
Пример каскадного включения.
Внимание! Основной (ведущий) и дополнительные (ведомые) усилители работают не параллельно, а каждый на свою нагрузку.
Электропитание РУШ 5М/ТУ 201 осуществляется через сетевой соединительный кабель с вилкой через сетевой предохранитель.
РУШ 5М/ТУ 201 осуществляют усиление сигналов от различных источников (микрофон, магнитофон, тюнер) с уровнями по ГОСТ 24838-80, адресацию усиленных сигналов в четыре трансляционные линии (шлейфы), а также передачу по всем шлейфам экстренной информации от пульта дистанционного управления типа ПС-9 и сигнала тревоги от приемно-контрольного пульта пожарной сигнализации или устройства подачи школьных звонков ТУ 018.
Осуществляется усиление сигналов с микрофонных и линейных входов происходит как по мощности до 200 Вт, так и до уровней 30/100/120 В.
Осуществляется микширование сигналов, идущих от различных источников.
Осуществляется регулирование уровня, частотную обработку выходного сигнала на нагрузке на 4 коммутируемых направления.
Существует совместимость по уровням с существующими системами звукоусиления.
обеспечивается работа от микрофона — вход МКФ 1, МКФ 2, МКФ 3;
Обеспечивается работа от магнитофона, радиоприемника, СД-проигрывателя, источника программ, компьютера — вход ЛИН 2, ЛИН 3;
Имеется регулировка чувствительности входа МКФ1, МКФ2/ЛИН, МКФ3/ЛИН;
Имеется возможность микширования сигналов от разных источников — вход МКФ+ЛИН;
Имеется регулировка громкости;
Имеется регулировка тембра ВЧ, НЧ;
Имеется возможность формирования специального сигнала, привлекающего внимание к передаваемому сообщению (гонг);
Обеспечена защита от короткого замыкания по выходу;
Обеспечена защита от перегрева;
Обеспечена адресация на 4 выходных фидера.
РУШ 5М/ТУ 201 выполнены в виде сборной конструкции, закрытой сверху и снизу съемными крышками. На предусмотрены вентиляционные отверстия. Транзисторы выходного каскада размещены на находящемся внутри корпуса радиаторе, который не требует обдува вентилятором. На днище корпуса (шасси) расположены силовой и выходной трансформаторы.
РУШ 5М/ТУ 201 поставляется в индивидуальной потребительской таре состоящей из полиэтиленовых чехлов и коробки (ящика) из гофрированного картона по ГОСТ 9142 - 84.

Рис. 3. РУШ 5М/ТУ 201 в упаковке.
Внутрь коробки (ящика) вкладывается также экземпляр паспорта, гарантийный талон, руководство по эксплуатации/технические описания на входящие изделия, предварительно упакованные в полиэтиленовый чехол.
Аккуратно откройте картонную коробку и проверьте РУШ 5М/ТУ 201 на предмет видимых повреждений. Каждый РУШ 5М/ТУ 201 проверяется и осматривается на заводе перед отправкой и должен находиться в идеальном состоянии. Если будут обнаружены повреждения, немедленно поставьте в известность транспортную компанию. Только покупатель может требовать от транспортной компании возмещения ущерба, причинённого при транспортировке. Убедитесь в сохранности упаковки для возможного осмотра представителем перевозчика. Постарайтесь сохранить коробку — если Вам когда-нибудь придётся отправлять РУШ 5М/ТУ 201, лучше это делать в оригинальной упаковке.

Рис. 4. Передние панели РУШ 5М/ТУ 201
На рис. 4. отображены органы управления и коммутации на передней панели (слева на право):

Рис. 5. Задние панели РУШ 5М/ТУ 201.
На рис. 5. отображены органы управления и коммутации на задней панели (слева на право):
РУШ 5М/ТУ 201 предназначены для установки в закрытых помещениях при отсутствии агрессивных сред, токопроводящей пыли и рассчитаны на непрерывную круглосуточную работу в условиях эксплуатации УХЛ 4.2 ГОСТ 15150:
Всегда устанавливайте РУШ 5М/ТУ 201 только в соответствии с рекомендациями производителя. Для снижения риска электрошока не подвергайте оборудование воздействию воды и влаги.
Перед включением РУШ 5М/ТУ 201 в сеть внимательно ознакомьтесь с расположением и назначением органов управления, коммутации и подключения к внешним устройствам.
Определить место установки РУШ 5М/ТУ 201. Не допускается установка РУШ 5М/ТУ 201 вблизи источников тепла и сильных электромагнитных полей. Помещение, в котором предполагается разместить РУШ 5М/ТУ 201, должно быть оборудовано защитным заземлением и обеспечивать нормальный вентиляционный режим работы изделия. Категорически запрещается закрывать вентиляционные отверстия, предусмотренные в корпусе устройств.
Подсоединить клемму защитного заземления, расположенную на задней панели устройства, к контуру заземления (сопротивление защитного заземления не должно превышать 10 Ом).
Произвести прокладку трансляционных линий и их подключение к выходным клеммам РУШ 5М/ТУ 201. При одновременном использовании трансляционных линий напряжением 30 В, 100 В или 120 В следует обеспечить примерно одинаковое распределение мощности по каждой из указанных линий.
ВНИМАНИЕ! Запрещается подключение РУШ 5М/ТУ 201 к воздушным проводным, подвесным и подземным линиям кабельной связи без устройств защиты от атмосферных и коммутационных перенапряжений.
Если Вы подключаете РУШ 5М/ТУ 201 к существующим трансляционным линиям, то проведите проверку их качества. Как проверить старую проводку?
Очень просто:
Для проверки старой проводки надо собрать следующую схему «прозвонки»:

Рис. 6. Схема «прозвонки» линий для проверки старой проводки
Для схемы проверки старой проводки в качестве понижающего трансформатора можно взять любой трансформатор от старого лампового телевизора (накальная обмотка) или аналогичный от блока питания на 30-50 Вт.
Убедиться «на слух» что каждая колонка, громкоговоритель, абонентское устройство гудит3 как трансформатор 50 Гц. Неисправный громкоговоритель заменить или отключить. Линии, не проводящие сигнал на заведомо исправный громкоговоритель следует заменить.
Не подключайте выходы РУШ 5М/ТУ 201 30/100/120 В параллельно или последовательно с другими усилительными выходами других устройств. Не подключайте выходы РУШ 5М/ТУ 201 к любым другим источникам напряжения – батареям, сети питания или блокам питания вне зависимости от того, включены РУШ 5М/ТУ 201 или нет. Не подключайте выходы РУШ 5М/ТУ 201 30/100/120 В напрямую ко входу другого усилительного устройства или усилителя без «буфферного» делителя.
Подключать громкоговорители (абонентские и фидерные линии) следует только при отключенном от сети РУШ 5М/ТУ 201! Суммарное комплексное сопротивление нагрузки для линии напряжением 120 В должно быть не менее 72 Ом, для линии 100 В — не менее 50 Ом, для линии 30 В — не менее 4,5 Ом — соответственно.
Рис. 7. Трансляционный микшер-усилитель РУШ 5М. Трансляционное устройство ТУ 201. Вариант схемы подключения линий. Для увеличения - нажмите. Где
1 — выходные клеммы радиоузлов; 2 — вводные провода (отвод от абонентской линии к радиоточке); 3 — абонентские громкоговорители; 4 — абонентская линия; 5 — фидерная линия; 6 — понижающий фидерный трансформатор; 7 — коробки подключения (ограничитель).
В целях повышения безопасности рекомендуем каждый громкоговоритель подключать к трансляционной абонентской линии через коммутационную коробку УК-2П (ограничитель) с последовательно включенными резисторами 10 Ом 2 Вт - для линий с напряжением 100...120 В и резисторами 1 Ом - для линий 30 В.
ВНИМАНИЕ ! Изготовитель запрещает одновременное подключение двух шлейфов: 30 В и 100 В/120 В к одной выходной линии. Никогда не подключайте выходы 30/100/120 В в РУШ 5М/ТУ 201 на землю или параллельно между собой.
Обязательно соблюдайте полярность при подключении громкоговорителей. При неправильной полярности происходит деградация звука и, как следствие, повреждение громкоговорителей.
Используйте только качественные кабели минимально возможной длины. Ни в коем случае не используйте экранированные кабели: микрофонные и т.д. Помните, что кабель отнимает мощность усилителя двумя путями:
ВНИМАНИЕ! Во избежание поражения электрическим током никогда не используйте кабель с отсутствующей или повреждённой изоляцией.
Для того, чтобы ослабить влияние коротких замыканий в абонентских радиопроводках на работу всей радиотрансляционной сети, желательно каждую абонентскую точку снабжать ограничителем.
Ограничитель представляет собой устройство (резистор), пропускающее только такой ток, который необходим для нормальной работы громкоговорителя. В качестве Ограничителя, например, можно применить универсальную коробку (плинт), показанную на рисунке.

Рис. 8. Унифицированная коробка (плинт).
Где:
a — вид сверху при снятой крышке;
б — вид снизу при снятой прокладке;
1 — корпус из пластмассы;
2 — отверстия для крепления коробки;
3 — контактные винты;
4 — перемычка из голого провода при использовании ограничительной коробки в качестве распределительной;
5 — то же в изоляционной трубке;
6 — выемки для резисторов при использовании коробки в качестве ограничителя.
Ограничитель устанавливается в самом начале абонентской проводки при ответвлении её от общей линии. При коротком замыкании или при случайном включении в радиорозетку электроприбора величина тока, потребляемого абонентской точкой, должна была бы резко увеличиться. Одновременно уменьшилась бы величина тока, поступающего к остальным абонентам и громкость передачи у них упала бы. Но ограничитель, не давая возможности пройти абонентскую проводку слишком большому току, облегчает этим последствия короткого замыкания.

Рис. 9. Коробки универсальные УК-2р.
На рисунке показан вариант конструктивного исполнения коробки, применяемой в качестве Ограничителя, — коробка универсальная УК-2р (ТУ 6672-005-41485481-00 или ТУ 45-846е.0362.013).
Она предназначена для ответвления проводки от сети проводного вещания к абонентским устройствам и ограничения в ней величины тока короткого замыкания в аварийных ситуациях (УК-2Р с двумя резисторами 300 Ом, 0.5 Вт). Данная коробка может применяться только если нагрузкой является абонентское устройство (громкоговоритель) бытовой (0,25 Вт 30 В).
Для абонентских громкоговорителей большей мощности величина резистора будет меньше, но не менее 10 Ом.
Технические характеристики (ТУ 45-846е.0362.013):
Рон-2 коробка абонентская радиотрансляционная устанавливается на магистральном или другом направлении абонентской линии с возможностью подключения двух отдельных направлений радиотрансляционной сети внутридомовых проводов. В коробке РОН-2 установлены 4 резистора типа МЛТ-0,25 или МЛТ-0,5 сопротивлением 75 Ом или 240 Ом в зависимости от номинального значения напряжения в абонентской сети. Коробка Рон-2 является одновременно ограничительной и ответвительной.

Рис. 10. Рон-2 коробка абонентская радиотрансляционная.
Технические характеристики РОН-2.
Очень важно! Не допускайте отсутствия коробок универсальных в сетях 100 и 120 В. Это может привести к выходу из строя трансляционных усилителей радиоузлов, особенно импорта.
Будет правильно, если перед включением РУШ 5М/ТУ 201 Вы приведёте регуляторы уровня в крайнее левое положение во избежание возможного повреждения громкоговорителей.
Подготовку РУШ 5М/ТУ 201 к работе следует проводить в следующем порядке:
Для работы устройства необходимо:
Назначение регуляторов:
Если все регуляторы и переключатели установлены:
то в контрольных громкоговорителях должен появиться соответствующий звуковой сигнал.
Перед включением РУШ 5М/ТУ 201 обязательно ознакомьтесь с этой главой и убедитесь, что положение всех переключателей соответствует нужному Вам режиму.
ВНИМАНИЕ! При возникновении короткого замыкания в любой трансляционной линии срабатывает схема защиты, отключающая РУШ 5М/ТУ 201 от всех выходов и тестирующая с частотой 0,5 - 1,0 Гц наличие короткого замыкания в линии. После отключения аварийной линии тумблером усилитель устройства автоматически восстанавливает прерванный режим работы.
Суммарная выходная мощность РУШ 5М/ТУ 201 по всем выходам не более 200 Вт. Во избежание перегрузки выходных трансляционных линий внимательно следите за входными сигналами!!! Срабатывание индикатора перегрузки вызывается повышенными входными сигналами, или неправильно выбранными параметрами нагрузки выходных трансляционных линий.
В процессе эксплуатации РУШ 5М/ТУ 201 не нуждается в дополнительных регулировках и настройках.
Для работы РУШ 5М/ТУ 201 от микрофонов необходимо:
Примечание: при работе от нескольких микрофонов следует:
Порядок работы РУШ 5М/ТУ 201 от внешнего источника или радиоприемника/CD-проигрывателя аналогичен описанному выше, за исключением выбора положения кнопочного переключателя МИК/ЛИН, которое должно в этом случае соответствовать положению ЛИН.
СК 0502 ( ДЛЭ4.467239.088.03 ТУ ) кабель для подключения линейных источников для устройств ТУ, радиоузлов серий ТР, ТР РУ представляет собой кабель «Jack-Jack-mono».
Схемы распайки кабелей входных и выходных разъёмов типа Jack для подключения к внешним устройствам приведены на рисунке.
Рис. 11. Схемы распайки кабелей. Для увеличения — нажмите.
В качестве источника программ можно использовать компьютер. Как правило, препятствием для использования в качестве источника компьютера является отсутствие соединительного кабеля. Для этого необходим соединительный кабель СК 05021 (с «согласующими» резисторами.
Источник имеет разъем mini-Jack стерео (или PIN стерео), а трансляционное устройство 1/4" Jack стерео. Для этого необходим соединительный кабель СК 05021 (Jack stereo - miniJack stereo) с «согласующими» резисторами — необходим кабель как на рисунке ниже.
Провод «экранированный», лучше — КММ 2.

Рис. 12. Переходной соединительный кабель СК 05021.
Для решения вопроса можно воспользоваться готовыми изделиями СК 05021 или самому их изготовить в нужном количестве.
Прежде чем включить оборудование, убедитесь, что оно заземлено. Это предотвратит риск электрического шока. Никогда не отключайте внутренний или внешний заземляющий провод.
Все что касается «защитного» заземления. Вопрос организации «правильного заземления» оборудования не менее важен.
Категорически не допускается подключение заземления на нулевую шину, расположенную в здании после счетчика (и даже до него). Это очень опасно по следующим причинам: в случае обрыва нулевого провода (в щитке, вводе, счетчике) фазное напряжение, пройдя через нагрузку (пусть даже одну лампочку), окажется на корпусах всех «заземленных» приборов и вызовет удар током при случайном прикосновении к корпусу. При этом никакие приборы не заработают из-за отсутствия тока через них (представьте, что будет, если зайти в темную ванну и коснуться корпуса стиральной машины). в случае переполюсовки проводов на вводе или в этажном щитке (особенно если провод старый без цветовой маркировки) все приборы будут нормально работать, но их корпуса будут напрямую соединены с фазой.
Если необходимо заземлить прибор, требующий этого, в старом здании, где старый двухпроводной ввод, необходимо от основного щита протянуть одножильный провод, который соединяется с нейтралью в этом щитке.
Категорически запрещается подключать заземление к водопроводным и газовым трубам, а также к экрану общей телевизионной антенны. Дело в том, что в старых постройках провода, соединяющие это хозяйство с заземлением, обычно находятся в ненадлежащем состоянии (плохой контакт, небольшое сечение и проч.).
Очень серъёзен вопрос организации электропитания.
РУШ 5М/ТУ 201 должны быть подсоединены только к тем источникам питания, которые описаны в указаниях по эксплуатации, либо согласно тому, что отмечено на устройстве. Электропитание РУШ 5М/ТУ 201 осуществляется от сети переменного тока напряжением 220 ± 22 В 4
Вроде — ничего сложного. Как правило, суммарная потребляемая мощность от электросети 220 В не превышает 300 Вт.
Казалось бы — достаточно существующих розеток электропитания в помещении радиоузла. В большинстве случаев — это так. Но, не всегда.

Рис. 13. Розетки типа Schuko, в одну из них вставлена вилка шнура сетевого ШС 0502.
Желательно пойти по другому пути. Лучше провести отдельную линию для питания оборудования от основного «щитка электропитания». А на щитке установить отдельный «автомат».
Электропитание РУШ 5М/ТУ 201 осуществляется через шнур сетевой ШС 0502 с вилкой (Евростандарт). Стандартная распайка сетевого кабеля показана на рисунке.

Рис. 14. Стандартная распайка сетевого кабеля.
У каждой розетки есть два или три контакта, подключённые к проводам. Контакты могут быть из стали или меди и могут быть гальванически покрыты цинком, оловом или никелем. В бытовой розетке обычно 3 контакта:
1 — Фазный провод (часто просто фаза) поставляет переменный ток от источника к нагрузке.
3 — Нулевой или нейтральный провод (Ноль, или нейтраль) соединён со средней точкой в схеме трёхфазного питания «звезда». В трёхфазной сети по нулевому проводу течёт значительно меньший ток, чем по линейному (в идеале — вообще не должен течь), но в однофазной сети (в том числе в квартирной проводке) токи в фазном и нейтральном проводах в исправной сети равны. Средняя точка обычно заземляется, но контакт нейтрального провода с нетоковедущими частями запрещён, так как при повреждении он через цепи прибора оказывается соединён с фазным проводом.
2 — Заземляющий контакт (если есть) соединяется с нетоковедущими частями прибора — например, с металлическим корпусом. Он служит в качестве второй, защитной, нейтрали для создания тока утечки на землю, чтобы сработали предохранители или автоматы при замыкании токоведущих частей на корпус. Также фильтры защиты от электромагнитных помех и бросков напряжения сбрасывают нежелательные электрические заряды через заземляющий провод.
Розетка в штепсельном соединении является источником электроэнергии, а вилка — приёмником, поэтому розетка является гнездовой частью разъёма, а вилка — штырьевой. Токоведущие части вилки открыты, когда вилка не вставлена в розетку, а значит на ней отсутствует напряжение сети. Однако если вилка вставлена не до конца, существует опасность прикосновения к токоведущим частям вилки при наличии на них напряжения сети. Чтобы избежать этого, либо розетка имеет заглубление, либо штыри вилки имеют изолирующее покрытие на половину длины от основания. Для нетоковедущего проводника — заземления — порядок может быть обратным, так как прикосновение к заземляющему проводнику безопасно. Не требуется для него и частичная изоляция.
Не повредите сетевой кабель и вилку (шнур сетевой). Они спроектированы для вашей безопасности. Если вилка сетевого шнура не подходит к вашей розетке, попросите консультации у соответствующего специалиста. Оградите сетевой кабель и вилку от физического воздействия, чтобы уменьшить риск электрического шока. Не ставьте на сетевой кабель тяжелых предметов, это может привести к электрическому шоку или пожару.
Шнур сетевой ШС 0502 (ДЛЭ4.465332.200.00 ТУ) представляет собой обычный стандартный сетевой кабель питания EURO 3х0.75 с заземлением и разъёмом C13, который обычно называют шнуром IEC (IEC cord).
Рис. 15. Гнездовой разъём C13 на кабеле
Трёхпроводные, на 10 А. Многие стационарные персональные компьютеры, мониторы, принтеры и другие периферийные устройства имеют разъём C13, которым подключается сетевой шнур к блоку питания. На корпусе большинства компьютеров форм-фактора AT также есть розетка C13 для подключения монитора, подключённая через выключатель питания компьютера. С приходом форм-фактора ATX оперативное включение и выключение питания компьютера реализовано электронным способом и оперативный выключатель питания, разрывающий цепь переменного тока был либо исключён (в этом случае такой разъём просто напрямую соединялся с входным), либо заменён на запасной выключатель, занимающий место, которое прежде занимал этот разъём.
Трёхпроводной кабель с подходящей для определённой страны сетевой вилкой на одном конце и с розеткой C13 на другом обычно называют шнуром IEC (IEC cord). Шнуры IEC используются для питания многих видов электроприборов: например, усилителей для электронных музыкальных инструментов и профессионального звукового оборудования.
Сетевой шнур должен располагаться так чтобы была исключена возможность хождения по нему или установки поверх него предметов, обратите особое внимание на состояние шнуров и штекеров, удлинителей.
Фазу сетевого шнура определяем по предохранителю: она должна проходить через предохранитель.
Помните! Существующие электророзетки в школах почти всегда подключены случайно.
Форма неполяризованных разъёмов сетевых шнуров позволяет включить их в любой полярности, фазный контакт подключается произвольно. Неполяризованные вилки стараются применять для устройств, в которых приняты соответствующие меры защиты от поражения электрическим током: например, сдвоенные выключатели, двойная изоляция и т. д.
Неправильная разводка фазного и нейтрального проводников сводит на нет безопасность поляризованных розеток и вилок. Опасность состоит прежде всего в том, что смена полярности обычно не отражается на работе электроприбора и может проявиться только при его неисправности. Для проверки правильности подключения можно использовать пробник для розеток или неоновый индикатор фазного напряжения, который часто встраивается в отвёртки для электромонтажных работ. Кроме того, на нейтральном проводнике может оказаться значительный потенциал в случае его обрыва, который в некоторых случаях тоже может не быть замечен вовремя. Вне зависимости от того, поляризована вилка, или нет, ремонт электроприбора, включённого в розетку, производить небезопасно.
Электрический ток может стать причиной несчастных случаев, которые чаще всего происходят из-за несоблюдения людьми элементарных требований и правил техники безопасности. Действие электрического тока зависит от напряжения в сети и от сопротивления тела человека, которое может меняться в значительных пределах.
ПОМНИТЕ!
Cетевое напряжение 220 В безусловно опасно для жизни! Поэтому все работы по прокладке и подключению проводов и кабелей должны проводиться при полном отключении напряжения. Выполнять прокладку проводов и подключение их к сети имеет право только специалист-электрик.
Рис. 16. Схема общая и обозначение на схемах РУШ 5М/ТУ 201 в версии трансляционного радиоузла ТР 218.01 с возможностью подачи музыкальных звонков. Для увеличения нажмите.
Обязательная ссылка в документации:
Трансляционный микшер-усилитель РУШ 5М (ТУ 6573-100-07529494-99-02). Трансляционное устройство ТУ 201. (ДЛЭ3.465332.201.00 ТУ). Изготовлено в России.
Изготовитель РУШ 5М/ТУ 201 — ООО «СКБ «РАСТР» (http://www.skbrastr.ru/).
Рис. 17. Схема общая РУШ 5М/ТУ 201 в составе трансляционного радиоузла ТР 218 с возможностью подачи музыкальных звонков. Для увеличения нажмите.
Предприятие-изготовитель ООО «СКБ «РАСТР» гарантирует соответствие РУШ 5М/ТУ 201 требованиям ТУ 6573-100-07529494-99-02/ДЛЭ3.465332.200.00 ТУ в течении 3 (трёх) лет при соблюдении владельцем правил эксплуатации, изложенных в его руководстве по эксплуатации.
Гарантийный срок хранения РУШ 5М/ТУ 201 1 год со дня их изготовления.
В течении гарантийного срока эксплуатации владелец имеет право на бесплатное техническое обслуживание РУШ 5М/ТУ 201 (если оно предусмотрено), а в случае неисправности — на бесплатный ремонт. При нарушении пломб на РУШ 5М/ТУ 201, а так же если владелец эксплуатирует устройство в нарушение требований руководства по эксплуатации, устройство снимается с гарантии и ремонт производится за счёт владельца.
Если в течение гарантийного срока РУШ 5М/ТУ 201 всё же выходит из строя не по вине пользователя, изготовитель гарантирует ремонт или замену, при условии того, что возвращаемый РУШ 5М/ТУ 201 не имеет внешних повреждений и пересылка оплачивается покупателем. Ремонт осуществляется авторизованным сервисом или на заводе-изготовителе.
РУШ 5М/ТУ 201 обладает высокими техническими характеристиками и рассчитаны на долгосрочную работу с сохранением параметров при правильной их эксплуатации. Неправильная эксплуатация может привести к сокращению срока службы устройств или снизить их качественные показатели.
Обслуживающий персонал должен помнить, что небрежное или неумелое обращение с устройствами, нарушение требований его руководства по эксплуатации может вызвать выход РУШ 5М/ТУ 201 из строя.
Рабочее место, где установлено устройство должно быть чистым. Вблизи размещения устройства не должно находиться источников мощных силовых электромагнитных полей (автотрансформаторов, стабилизаторов и др.).
На рабочем месте устройство должно занимать нормальное рабочее положение, предусмотренное предприятием-изготовителем.
Для надёжной и безотказной работы устройство должно быть защищено от попадания пыли, грязи и влаги. При длительной его эксплуатации необходимо проводить периодический осмотр и удалять пыль продуванием или вытиранием сухой салфеткой.
Ремонт и регулировка устройств возможны только в условиях радиомастерской с применением соответствующей ремонтной и измерительной аппаратуры.
Гарантийные обязательства не могут быть выполнены, если РУШ 5М/ТУ 201 был повреждён в результате следующих действий: ремонт или переделка лицом, не авторизованным нами; механические повреждения, в том числе при транспортировке; войн или гражданских конфликтов; неправильного пользования; преднамеренного повреждения; подключения к несоответствующей сети питания; неправильной коммутации; неисправности аксессуаров; некорректного использования аксессуаров; совместной работы с дефектным оборудованием; если прибор был подвергнут природным воздействиям или эксплуатировался при повышенной влажности. Прибор, на котором серийный номер перемещён, исправлен или стёрт также не будет иметь права на гарантийное обслуживание.
Ответственность изготовителя ограничена исключительно самим РУШ 5М/ТУ 201. Изготовитель и поставщик не берёт на себя ответственность за срыв любых мероприятий, аренду заменяющего прибора, за потерю клиентом или третьим лицом прибыли и за любые другие косвенные потери и затраты, возникшие в результате поломки прибора.
Изготовитель оставляет за собой право на внесение изменений и усовершенствований в конструкцию и технологию без каких бы то ни было обязательств по усовершенствованию произведённых ранее устройств.
Данные гарантии эксклюзивны и никаких других гарантий не подразумевают. Эти гарантии не нарушаю Ваши законные права.
Если Ваш РУШ 5М/ТУ 201 нуждается в ремонте, свяжитесь с Вашим дилером или дистрибьютором либо непосредственно с изготовителем с помощью факса или электронной почты 9208948377@mail.ru для получения координат ближайшего сервисного центра
В случае, если Ваш РУШ 5М/ТУ 201 нуждается в заводском сервисе, свяжитесь с сервисным отделом изготовителя для получения инструкций по возврату и адреса пересылки в ремонт.
Транспортирование РУШ 5М/ТУ 201 может производиться всеми видами крытых транспортных средств. Условия транспортирования должны соответствовать:
Условия хранения в части воздействия климатических факторов должны соответствовать группе 2 (С) по ГОСТ 15150.
Получить информацию о стоимости и условиях поставки РУШ 5М/ТУ 201 можно по запросу на адрес электронной почты 7403654@skbrastr.ru или по телефону +7 920 8948377
Повреждение громкоговорителя. РУШ 5М/ТУ 201 имеют большую мощность, и поэтому потенциально опасен и для как для громкоговорителя без согласующего трансформатора, так и для абонентских громкоговорителей с напряжением питания ниже выходного. Многие громкоговорители могут быть повреждены или разрушены при превышении подаваемой мощности, особенно при включении на 100/120 В выход устройств на 30 В или ниже. Поэтому всегда предварительно проверяйте постоянную и пиковую мощность громкоговорителя. Даже при использовании регуляторов уровня на передней панели как аттенюаторов в случае высокого входного сигнала выходная мощность может быть достаточно большой.
Опасность выходного напряжения. РУШ 5М/ТУ 201 производит опасное для жизни выходное напряжение. Во избежание удара электрическим током не прикасайтесь к оголённым выходным проводам при работе РУШ 5М/ТУ 201.
Радио-интерференция. Образец этой продукции был проверен на соответствие ограничениям Европейской директивы по Электромагнитной совместимости (ЭМС). Эти ограничения разработаны для обеспечения разумной защиты от вредного влияния других электрических устройств. Данное устройство использует радио – частотный спектр, и в случае инсталляции и эксплуатации, противоречащим инструкции, может оказывать вредное воздействие на другие приборы, например – радиоприёмники. Однако, нет никакой гарантии, что в специфических условиях этого не будет происходить даже при правильной установке. Если устройство мешает радио- или телевизионным приёмникам, что можно определить, включая–выключая прибор, пользователь может попробовать уменьшить интерференционное воздействие с помощью следующих мер:
Если Вы думаете, что Ваши РУШ 5М/ТУ 201 неисправны, сделайте следующее:
Проблема 1: нет выходного сигнала.
Проблема 2: РУШ 5М/ТУ 201 включает защиту при низком уровне сигнала.
Вероятнее всего, что на выходе усилителя короткое замыкание (в коммутации либо в громкоговорителе).
Проблема 3: РУШ 5М/ТУ 201 входит в состояние защиты и гаснет сетевой индикатор.
Проверьте напряжение сети – соответствует ли оно рабочему диапазону усилителя 200-240В, так как может включиться защита по питанию. Если РУШ 5М/ТУ 201 был ошибочно подключен к сети 380В, перегорел плавкий предохранитель или резистор. В этом случае отправьте РУШ 5М/ТУ 201 в авторизованный сервис.
Проблема 4: РУШ 5М/ТУ 201 не работает после проведения Вами всех вышеуказанных действий.
При крайне маловероятном случае, когда неисправность не связана с ошибками пользователя, верните РУШ 5М/ТУ 201 поставщику или передайте в авторизованный сервис.
Изготовитель не несёт ответственности за повреждения или ущерб, явившиеся следствием несанкционированного доступа внутрь РУШ 5М/ТУ 201.
1 (обратно к тексту) — обращаем Ваше внимание на то, что мы непрерывно занимаемся усовершенствованием разработанных конструкций и схем. Поэтому в отдельных случаях принципиальные схемы приборов устройства могут иметь небольшие расхождения со схемами, прилагаемыми к описанию.
2 (обратно к тексту) — трансляционный микшер-усилитель — трансляционный усилитель с возможностью микширования.
3 (обратно к тексту) — также можно проверить все точки подключения одним громкоговорителем на новом объекте.
4 (обратно к тексту) —возможно (на заказ) изготовление варианта, когда при отсутствии сети переменного тока устройство РУШ 5М/ТУ 201 осуществляет подачу только 1 программы вещания, питаясь от аккумуляторной батареи напряжением 24 В и включенной по буферной схеме подключения.
Кликнешь на ссылку — поможешь проекту. А чего? Чай палец не отвалится-жешь, а глядишь — статьи будут чаще выходить. Спасибо!
Получить информацию о стоимости и условиях поставки трансляционного микшер-усилителя РУШ 5М, трансляционного устройства ТУ 201, школьного радиоузла на их основе ТР 218 РУ можно по запросу на адрес электронной почты 7403654@skbrastr.ru или по телефону +7 920 8948377.